祭祀陵园
市县
热门城市 北京 上海 广州 深圳 成都 杭州 南京 天津 武汉 重庆
陕西 西安 咸阳 宝鸡 渭南 汉中 榆林 延安 安康 商洛 铜川 神木 韩城 府谷 靖边 定边
山西 太原 临汾 大同 运城 晋中 长治 晋城 阳泉 吕梁 忻州 朔州 临猗 清徐 柳林 高平 泽州 襄垣 孝义
湖北 武汉 宜昌 襄阳 荆州 十堰 黄石 孝感 黄冈 恩施 荆门 咸宁 鄂州 随州 潜江 天门 仙桃 神农架 宜都 汉川 枣阳 武穴 钟祥 京山 沙洋 松滋 广水 赤壁 老河口 谷城 宜城 南漳 云梦 安陆 大悟 孝昌 当阳 枝江 嘉鱼 随县
安徽 合肥 芜湖 蚌埠 阜阳 淮南 安庆 宿州 六安 淮北 滁州 马鞍山 铜陵 宣城 亳州 黄山 池州 巢湖 和县 霍邱 桐城 宁国 天长 东至 无为
湖南 长沙 株洲 益阳 常德 衡阳 湘潭 岳阳 郴州 邵阳 怀化 永州 娄底 湘西 张家界 醴陵 澧县 桂阳 资兴 永兴 常宁 祁东 衡东 冷水 江涟源 双峰 邵阳县 邵东 沅江 南县 祁阳 湘阴 华容 慈利 攸县
福建 福州 厦门 泉州 莆田 漳州 宁德 三明 南平 龙岩 武夷山 石狮 晋江 南安 龙海 上杭 福安 福鼎 安溪 永春 永安 漳浦
四川 成都 绵阳 德阳 南充 宜宾 自贡 乐山 泸州 达州 内江 遂宁 攀枝花 眉山 广安 资阳 凉山 广元 雅安 巴中 阿坝 甘孜 安岳 广汉 简阳 仁寿 射洪 大竹 宣汉 渠县 长宁
河北 石家庄 保定 唐山 廊坊 邯郸 秦皇岛 沧州 邢台 衡水 张家口 承德 定州 馆陶 张北 赵县 正定 迁安市 任丘 三河 武安 雄安 新区 燕郊 涿州 河间 黄骅 沧县 磁县 涉县 霸州 香河 固安 遵化市 迁西 玉田 滦南 沙河
新疆 乌鲁木齐 昌吉 巴音郭楞 伊犁 阿克苏 喀什 哈密 克拉玛依 博尔塔拉 吐鲁番 和田 石河子 克孜勒苏 阿拉尔 五家渠 图木舒克 库尔勒 阿勒泰 塔城
江苏 苏州 南京 无锡 常州 徐州 南通 扬州 盐城 淮安 连云港 泰州 宿迁 镇江 沭阳 大丰 如皋 启东 溧阳 海门 东海 扬中 兴化 新沂 泰兴 如东 邳州 沛县 靖江 建湖 海安 东台 丹阳 宝应县 灌南 灌云 姜堰 金坛 昆山 泗洪 泗阳 句容 射阳 阜宁 响水 盱眙 金湖 江阴
广东 深圳 广州 东莞 佛山 中山 珠海 惠州 江门 汕头 湛江 肇庆 茂名 揭阳 梅州 清远 阳江 韶关 河源 云浮 汕尾 潮州 台山 阳春 顺德 惠东 博罗 海丰 开平 陆丰
吉林 长春 吉林 四平 延边 松原 白城 通化 白山 辽源 公主岭 梅河口 扶余 长岭 桦甸 磐石 梨树县
西藏 拉萨 日喀则 山南 林芝 昌都 那曲 阿里 日土 改则
广西 南宁 柳州 桂林 玉林 梧州 北海 贵港 钦州 百色 河池 来宾 贺州 防城港 崇左 桂平 北流 博白 岑溪
辽宁 沈阳 大连 鞍山 锦州 抚顺 营口 盘锦 朝阳 丹东 辽阳 本溪 葫芦岛 铁岭 阜新 庄河 瓦房店 灯塔 凤城 北票 开原
云南 昆明 曲靖 大理 红河 玉溪 丽江 文山 楚雄 西双版纳 昭通 德宏 普洱 保山 临沧 迪庆 怒江 弥勒 安宁 宣威
贵州 贵阳 遵义 黔东南 黔南州 六盘水 毕节 铜仁 安顺 黔西南 仁怀 清镇
浙江 杭州 宁波 温州 金华 嘉兴 台州 绍兴 湖州 丽水 衢州 舟山 乐清 瑞安 义乌 余姚 诸暨 象山 温岭 桐乡 慈溪 长兴 嘉善 海宁 德清 东阳 安吉 苍南 临海 永康 玉环 平湖 海盐 武义县 嵊州 新昌 江山 平阳
宁夏 银川 吴忠 石嘴山 中卫 固原
甘肃 兰州 天水 白银 庆阳 平凉 酒泉 张掖 武威 定西 金昌 陇南 临夏 嘉峪关 甘南 敦煌
海南 海口 三亚 五指山 三沙 琼海 文昌 万宁 屯昌 琼中 陵水 东方 定安 澄迈 保亭 白沙 儋州
内蒙古 呼和浩特 包头 赤峰 鄂尔多斯 通辽 呼伦贝尔 巴彦淖尔市 乌兰察布 锡林郭勒 兴安盟 乌海 阿拉善盟 海拉尔
青海 西宁 海西 海北 果洛 海东 黄南 玉树 海南 格尔木
河南 郑州 洛阳 新乡 南阳 许昌 平顶山 安阳 焦作 商丘 开封 濮阳 周口 信阳 驻马店 漯河 三门峡 鹤壁 济源 明港 鄢陵 禹州 长葛 灵宝 杞县 汝州 项城 偃师 长垣 滑县 林州 沁阳 孟州 温县 尉氏 兰考 通许 新安 伊川 孟津 宜阳 舞钢 永城 睢县 鹿邑 渑池 沈丘 太康 商水 淇县 浚县 范县 固始 淮滨 邓州 新野
黑龙江 哈尔滨 大庆 齐齐哈尔 牡丹江 绥化 佳木斯 鸡西 双鸭山 鹤岗 黑河 伊春 七台河 大兴安岭 安达 肇东 肇州
港澳台 中国香港 中国澳门 中国台湾
在线帮助
祭祀网专业介绍殡葬信息级祭祀相关内容

咨询服务热线:400-0000-391

网址:http://lingmuxx.com/
主页 > 墓地百科 >

逝者善终,生者善别:图解香港华人丧葬礼俗

注:本文价格信息整理自公开资料,仅供参考,实际价格以陵园公示为准。


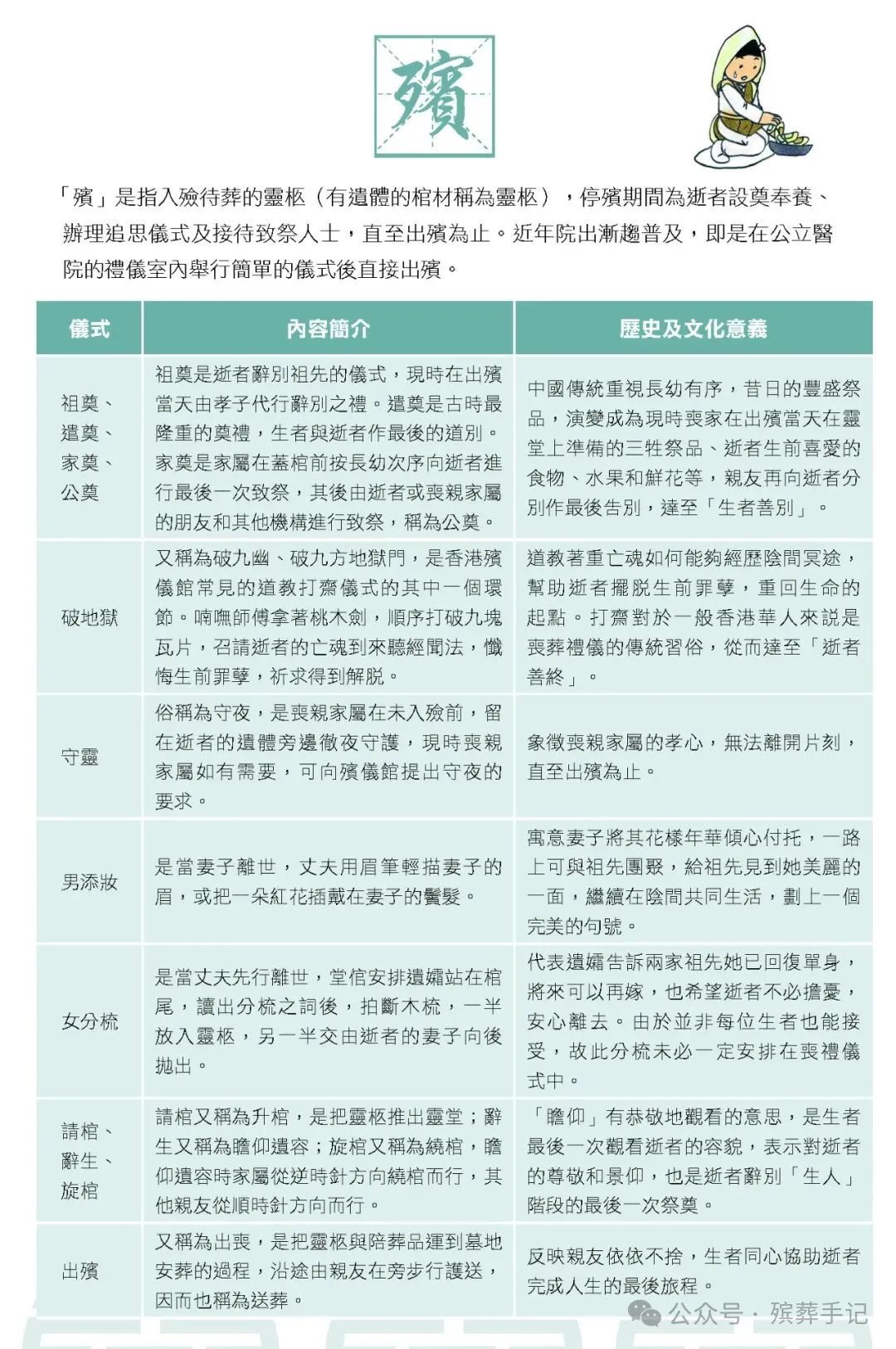
欣赏下来自香港树仁大学编写的《逝者善终,生者善别:图解香港华人丧葬礼俗小册子》,可以看出是真的用心了。
详细流程,卡通配图,专业解释,都已到位,可以轻松阅读。
差距,方向,目标,都有了吧!
原文为PDF格式,为方便阅读,我们转化为图片格式,可以点开看大图。其中有两处因版式原因分开为前后页,阅读时请留意。
阅读繁体字有困难的朋友们,需要耗费一些耐心。
逝者善终,生者善别:图解香港华人丧葬礼俗
图片
图片
图片
图片
图片
图片
图片
图片
图片
图片
图片
图片
(完,版权归原作者所有,若有侵权请联系删除,谢谢。)
 

(浏览:

注:本网站部分资料来源于网络,版权归原作者所有,如有相关诉求,请联系 400-0000-391

    祭祀网版权所有   网站地图    网站备案号:陕ICP备2021010630号-2