注:本文价格信息整理自公开资料,仅供参考,实际价格以陵园公示为准。






一、政策主要内容是什么?
《关于实施惠民殡葬政策的指导意见(试行)》(以下简称《指导意见》)提出了新疆维吾尔自治区实施惠民殡葬政策的惠及对象、惠民基本服务项目、基本申请程序、经费保障方式,要求各地结合本地实际,加强统筹协调,制定完善惠民殡葬政策实施方案,有步骤、分层次地推动本地区惠民殡葬政策实施,不断提升服务能力,努力实现基本殡葬服务均等化。
二、惠民殡葬涉及的基本殡葬服务项目是什么?
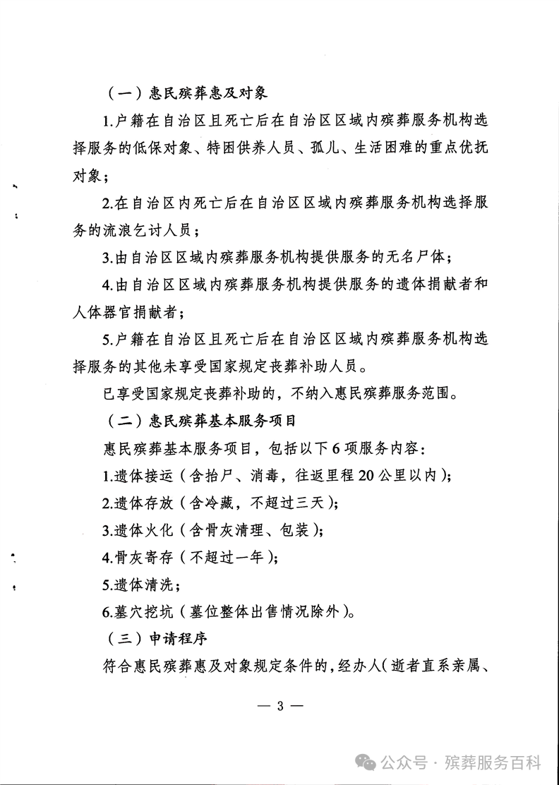
《指导意见》中涉及的基本殡葬服务项目具体为:遗体接运(含抬尸、消毒,往返里程20公里以内)、遗体存放(含冷藏,不超过三天)、遗体火化(含骨灰清理、包装)、骨灰寄存(不超过一年)、遗体清洗、墓穴挖坑(墓位整体出售情况除外)。
三、惠民殡葬政策的具体实施方式是什么?
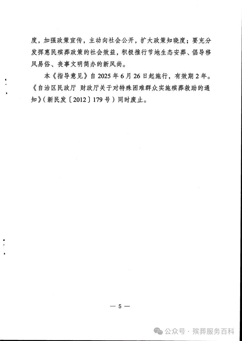
《指导意见》要求各地结合本地实际,制定完善惠民殡葬政策实施方案,具体实施方式以各地实际制定惠民殡葬政策方案为准。自《指导意见》印发之日起,《自治区民政厅 财政厅关于对特殊困难群众实施殡葬救助的通知》(新民发〔2012〕179号)同时废止。
四、各地制定惠民殡葬方案时有什么要求?
各地制定惠民殡葬政策方案时,要强化与相关部门的协同联动,做好惠民殡葬政策与其他丧葬补助相关政策的衔接,要兼顾公平性,努力推动基本殡葬服务均等化。同时,要强化监督管理,加强政策宣传,要积极推行节地生态安葬、倡导移风易俗、丧事文明简办的新风尚。
(全文完)
(来源:新疆维吾尔自治区民政厅)
(浏览:)
注:本网站部分资料来源于网络,版权归原作者所有,如有相关诉求,请联系 400-0000-391
祭祀网版权所有 网站地图 网站备案号:陕ICP备2021010630号-2