按省份首字母选择
注:本文价格信息整理自公开资料,仅供参考,实际价格以陵园公示为准。
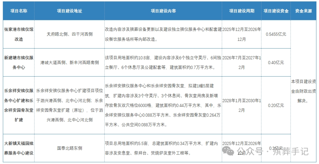
该项目共涉及4个子项目,分别是张家港市殡仪馆改造、新建塘市殡仪服务中心、乐余祥安殡仪服务中心扩建和乐余祥安园骨灰堂扩建(原址)、大新镇天福园殡葬服务中心,项目分别位于张家港市经开区、高新区、大新镇、乐余镇。具体如下:

( ▲ 可点开看大图)
该项目的公示期间,主要就以下几点征求公众对本项目的意见,如有其他方面意见或建议也可提出:
1.本项目建设及运营对当地经济社会发展的影响;
2.本项目建设及运营对您的工作、生活的影响;
3.本项目建设及运营对项目区周边环境的影响;
4.本项目安全文明施工、质量管理;
5.其他意见和建议。
可点击左下角阅读原文查看完整信息,提交意见或建议。
(完,若有侵权请联系删除,谢谢。)
(浏览:)
发布日期:2025-07-29
发布日期:2025-07-26
发布日期:2025-07-21
发布日期:2025-06-24
发布日期:2025-06-22
发布日期:2025-05-22
发布日期:2025-05-22
发布日期:2025-05-19
发布日期:2025-05-19
注:本网站部分资料来源于网络,版权归原作者所有,如有相关诉求,请联系 400-0000-391
祭祀网版权所有 网站地图 网站备案号:陕ICP备2021010630号-2