注:本文价格信息整理自公开资料,仅供参考,实际价格以陵园公示为准。
宿发改收费发〔2025〕116号
宿迁永泽福寿园殡葬服务有限公司、宿迁追思园控股有限公司:
根据市发展改革委、市民政局、市市场监管局《关于进一步加强殡葬服务收费管理有关事项的通知》(宿发改收费发〔2025〕106号)有关规定,现对市殡仪馆、市城市公益性公墓殡葬服务收费有关事项通知如下:
一、殡葬基本服务具体收费标准
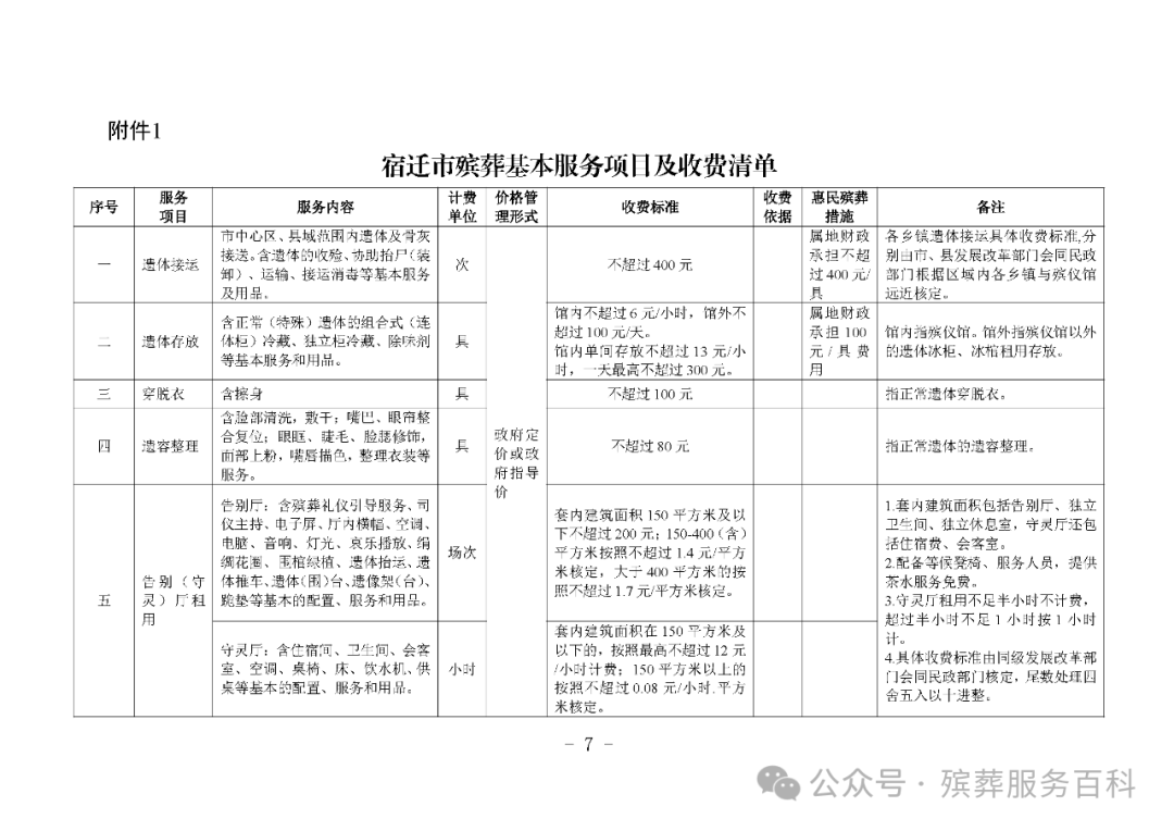
(一)告别(守灵)厅租用费。严格按照定价规则核定,具体详见附件1《宿迁市级殡葬基本服务项目及收费标准》。
(二)市城市公益性公墓墓葬费。由市发展改革委会同市民政局按照“一价清”规定,调整公布政府指导价(详见附件1),调整后,不得再另行收取刻字、描漆、瓷像等墓碑制作费用(不包括墓志铭)。本通知实施前双方已签订墓葬服务协议的,按照协议签订时的收费政策执行。墓葬费具体收费标准,仍由墓园按规定在政府指导价范围内确定或调整,并在收费公示前提前7个工作日报市民政局、市发展改革委备案。
(三)其他殡葬基本服务收费。仍按现行收费标准执行(详见附件1),需要在政府指导价范围内调整的,提前30个工作日报告市民政局、市发展改革委。其中市区各乡镇遗体接运具体收费标准,由市发展改革委会同市民政局根据各乡镇人民政府所在地与殡仪馆路程远近,在政府最高限价范围内核定公布(详见附件2)。
二、“三个清单”公示报告
市殡仪馆、市城市公益性公墓的殡葬基本服务项目及收费清单、殡葬延伸服务项目及收费清单、殡葬用品销售及价格清单的公示,均应在公示前提前7个工作日按规定报送有关部门。其中殡葬基本服务项目及收费公示清单报告市发展改革委、市民政局、市市场监管局;殡葬延伸服务项目及收费公示清单报市民政局审核后,抄报市发展改革委和市市场监管局;殡葬用品销售及价格公示清单抄报市民政局和市市场监管局。
三、其他。市殡仪馆、市城市公益性公墓要在本通知执行前完成清单公示、明码标价等工作,其他严格按照宿发改收费发〔2025〕106号文件有关规定执行。
本通知从2025年8月1日起执行,此前与本通知相冲突的规定同时废止。
附件:1.宿迁市级殡葬基本服务项目及收费标准
2.市区遗体接运收费标准
宿迁市发展和改革委员会 宿迁市民政局
2025年7月11日
(此件公开发布)
附件1:宿迁市级殡葬基本服务项目及收费标准

附件2:市区遗体接运收费标准

另外2个政策文件:

关于进一步加强殡葬服务收费管理有关事项的通知
宿发改收费发〔2025〕106号
各县区发展改革局、民政局、市场监管局,市各功能区相关职能部门,宿迁追思园控股有限公司、宿迁永泽福寿园殡葬服务有限公司:
为进一步加强我市殡葬服务收费管理,规范殡葬服务收费行为,保障群众基本殡葬服务需求,全面落实省有关殡葬收费清单制、公墓墓葬一价清、所有收费全公开、清单之外无收费等管理制度,现就进一步加强我市殡葬服务收费管理有关事项通知如下:
一、完善殡葬服务项目和收费清单管理制度
(一)规范殡葬服务项目。我市殡仪馆、墓园区分基本服务和延伸服务,由市民政局会同市发展改革委在省规定及授权范围内,结合宿迁实际,分别制定公布《宿迁市殡葬基本服务项目及收费清单》《宿迁市殡葬延伸服务项目清单(试行)》(详见附件1、2)。其中殡葬基本服务项目按省公布的10项执行,包括遗体接运(包括社会车辆遗体接运)、遗体存放、穿脱衣、遗容整理、告别(守灵)厅租用、遗体火化、骨灰寄存、公益性公墓墓(格)葬、节地生态安葬、公墓维护管理;殡葬延伸服务项目共5项,包括遗体外运、特殊遗体整理、经营性公墓墓(格)葬、影像服务、公墓个性化需求服务。各县区(含市各功能区,下同)应在市公布的服务项目及收费清单范围内,编制公布区域内服务项目和收费清单。
(二)统一清单公布内容。殡葬服务项目和收费清单内容主要包括服务项目名称、服务内容、计费单位、价格管理形式、收费标准、收费依据、优惠减免政策、惠民殡葬措施等。
殡葬服务项目和收费清单根据政策调整情况及时动态更新并向社会发布。
二、完善殡葬基本服务收费管理
(一)健全殡葬服务“同标同价”制度。全市殡葬基本服务项目收费实行政府定价或政府指导价,按照非营利原则,综合考虑建设成本、地方经济发展水平、社会承受能力等因素,结合周边定价水平制定调整。殡葬服务单位具体收费标准,由同级民政部门审核同意后,报同级发展改革部门制定或按定价规则直接核定,并同步抄送同级市场监管部门。全市范围内相同服务内容的收费项目,收费标准原则上应保持一致。没有增加服务内容的收费项目,除因新改扩建导致成本大幅增长外,收费标准应保持稳定。
全市殡葬基本服务项目、服务内容和收费政策,按照附件1《宿迁市殡葬基本服务项目及收费清单》执行。
(二)继续实施惠民殡葬收费政策。骨灰寄存、节地生态安葬、公益性公墓墓(格)葬中的骨灰堂格位、殡仪馆和墓园配建停车场免费,有关场地和设施建设运营维护管理等成本费用,纳入其他殡葬基本服务收费中。公益性公墓墓葬费对特困供养人员免费,对低保对象减半收费,减免费用由各公墓经营管理单位承担。
特困供养人员、低保对象等困难群众惠民殡葬最高免费限额仍为1500元,相关费用由同级财政承担。其他惠民殡葬政策仍按《关于明确惠民殡葬相关事项的通知》(宿民发﹝2020﹞35号)有关规定执行。
三、完善公墓收费定价管理机制
(一)实行公墓墓(格)葬费一价清。公墓墓(格)葬费,指墓穴等墓葬设施(含立体式骨灰安葬)墓地费用、落葬服务费用(含再次合葬的落葬费用)、墓碑墓体制作(含刻字、描漆、瓷像,不含墓志铭)以及相关材料等费用。公墓墓(格)葬费实行一价清,不得价外收取与公墓墓(格)葬相关的其他费用。
(二)统一公益性公墓墓葬费定价机制。墓位占地面积单穴(独立墓位)不得超过0.5平方米,双穴及以上(合葬墓位)不得超过0.8平方米。
乡镇公益性公墓墓葬费,单穴最高不超过2400元/墓,双穴最高不超过3600元/墓,三穴及以上每增加一穴上浮不超过700元。
城市公益性公墓墓葬费政府指导价由同级发展改革部门会同民政部门制定公布。配建骨灰堂的,定价时应按规定计提5%维护基金。本通知实施前已制定公布的政府指导价中未包含墓碑制作成本费用的,按照单穴不超过500元/墓、双穴不超过800元/墓、三穴及以上每增加一穴上浮不超过100元核定计入墓葬费。
公墓墓葬费具体收费标准,由殡葬服务单位根据墓穴类型、占地面积、石材材质、刻字大小和多少、描漆颜色、瓷像材质规格等确定,报同级发展改革部门、民政部门备案,尾数处理采用四舍五入法凑整到整百。
本通知实施前双方已签订墓葬服务协议的,按照协议签订时的收费政策执行。
(三)规范公墓维护管理收费。公墓管理费用于墓园和公墓日常维护和管理,收费标准仍按现行最高30元/年·墓执行。双方合同约定一次性收取的,收费年限最长不超过20年。
四、规范殡葬延伸服务收费市场调节价
殡葬延伸服务收费标准实行市场调节价,由经营管理单位根据经营成本、社会承受能力、市场需求等合理确定,报属地民政部门审核后,抄报同级发展改革部门和市场监管部门。其中经营性公墓墓(格)葬费要严格执行“一价清”制度,收费标准报属地民政部门审核后,报同级发展改革部门备案,并抄送同级市场监管部门。
五、规范殡葬用品销售价格管理
殡仪馆、墓园销售的殡葬用品清单(详见附件3),由市民政局根据省民政厅公布的江苏省殡葬基本用品清单,结合宿迁实际制定公布,并报告省民政厅。殡葬基本服务清单中的殡葬用品,原则上不得列入殡葬用品清单范围。各级民政部门、市场监管部门要指导殡仪馆、墓园,在市公布的殡葬用品清单范围内,建立殡葬用品销售清单,载明用品名称、计费单位、销售价格等内容,统一殡葬用品销售清单公示样式,并抄报同级民政部门、市场监管部门,主动接受监管。
殡仪馆、墓园销售殡葬用品,要始终坚持公益属性,参考商品招标购进价格、市场平均价格水平、社会可承受能力等,合理确定殡葬用品价格,并保持相对稳定。殡葬用品销售遵循自愿原则,不得限制或变相限制使用自带商品。民政部门、市场监管部门要加强殡仪馆、墓园销售殡葬用品的价格管理,定期开展巡查、检查,坚决遏制高价销售行为。
六、加强殡葬服务收费行为监管
殡葬服务收费实行收费公示和明码标价制度。殡葬服务单位要在经营场所显著位置公开殡葬基本服务项目清单、延伸服务项目清单、殡葬用品销售清单,主动公示服务内容、收费标准、计费单位、优惠减免政策、投诉举报电话等信息,清单之外一律不得收费。
民政部门应会同发展改革、市场监管等部门,建立殡仪馆、墓园、遗体接运车辆殡葬服务和收费定期督查检查制度,每季度至少开展一次行业检查,发现问题由相关职能部门依职权责令整改,并依法查处,情节严重涉及领导干部的移交纪检监察机关处理。殡葬服务单位殡葬服务存在误导、捆绑或者强制服务及不正当价格行为的,由市场监管部门进行查处。
发展改革部门应会同民政部门和市场监管部门,适时开展殡葬服务收费政策效应评估,根据评估情况适时调整收费政策。对评估过程中发现的殡葬服务单位违法违规行为,及时移送有关职能部门依法查处。
市场监管部门应畅通殡葬服务收费举报投诉渠道,加强殡葬服务收费行为监督检查,依法查处殡葬服务单位违法违规价格行为。
本通知自2025年8月1日起执行。市民政局市发展改革委市财政局市市场监管局《关于进一步加强殡葬服务和收费管理的通知》(宿民发〔2022〕5号)、市民政局市发展改革委《关于进一步规范殡葬延伸服务项目的通知》(宿民发〔2023〕37号)以及其他此前与本通知相冲突的规定同时废止。国家、省调整有关殡葬服务收费管理政策的,从其规定。
附件:1.宿迁市殡葬基本服务项目及收费清单
2.宿迁市殡葬延伸服务项目清单(试行)
3.宿迁市殡葬用品清单(试行)
4.宿迁市公墓墓葬费备案表(参考样表)
宿迁市发展和改革委员会 宿迁市民政局
宿迁市市场监督管理局
2025年6月30日
(此件公开发布)







解读人:市发展和改革委员会主任 张莉萍
2025年6月30日,市发展改革委会同市民政局、市市场监管局,制定出台了《关于进一步加强殡葬服务收费管理有关事项的通知》(宿发改收费发〔2025〕106号,以下简称《通知》)。现政策解读如下:
一、制定背景
一是贯彻落实省有关殡葬收费清单制、公墓墓葬“一价清”、所有收费全公开、清单之外无收费等管理制度。
二是个别市场调节价转政府定价管理项目需要制定政府指导价,部分整合项目增加服务内容的殡葬基本服务项目需要重新制定收费标准。
三是现行宿迁殡葬服务收费管理政策需要进一步修订完善。
二、制定过程
在调查清理殡葬服务项目、优化服务内容基础上,市民政局牵头拟定了全市殡葬服务项目和销售用品清单方案;在调查殡葬基本服务成本、市内收费标准、苏北定价水平基础上,市发展改革委牵头拟定了殡葬基本服务收费政府最高限价方案;按照省加强殡葬收费管理要求,结合我市实际,市发展改革委拟定了我市对省殡葬收费管理政策贯彻落实方案。以上3个方案由市发展改革委牵头合并形成《关于进一步加强殡葬服务收费管理有关事项的通知》草案,按照政府定调价规则和规范性文件制定程序,通过座谈会、讨论会、书面发函等方式征求各方意见,报市政府同意后,通过部门网站公开征求社会意见,经公平竞争审查和合法性审查、集体审议后制定出台。
三、主要内容
(一)规范殡葬服务项目。宿迁殡仪馆、墓园殡葬服务分为基本服务和延伸服务,其中殡葬基本服务共10项,包括遗体接运(包括社会车辆遗体接运)、遗体存放、穿脱衣、遗容整理、告别(守灵)厅租用、遗体火化、骨灰寄存、公益性公墓墓(格)葬、节地生态安葬、公墓维护管理;殡葬延伸服务共5项,包括遗体外运、特殊遗体整理、经营性公墓墓(格)葬、影像服务、公墓个性化需求服务。
(二)完善殡葬服务项目和收费清单制度。宿迁市殡葬基本服务项目及收费清单、殡葬延伸服务项目清单由市民政局会同市发展改革委制定公布(详见《通知》附件1、2)。各县区(含市各功能区,下同)在市公布的服务项目及收费清单范围内,编制公布区域内清单。清单内容主要包括服务项目名称、服务内容、计费单位、价格管理形式、收费标准、收费依据、优惠减免政策、惠民殡葬措施等。清单将根据政策调整情况实行动态调整公布制度。
(三)完善殡葬基本服务收费定价管理机制。殡葬基本服务项目收费实行政府定价或政府指导价,按照非营利原则,综合考虑建设成本、地方经济发展水平、社会承受能力等因素,结合周边定价水平制定调整。城市公益性公墓墓葬费由同级发展改革部门会同民政部门制定公布;其他殡葬基本服务收费由市统一制定公布政府最高限价或定价规则,殡葬服务单位具体收费标准,由同级民政部门审核同意后,报同级发展改革部门制定或按定价规则直接核定,并同步抄送同级市场监管部门。
(四)继续实行殡葬服务“同标同价”制度。全市范围内相同服务内容的收费项目,收费标准原则上应保持一致。没有增加服务内容的收费项目,除因新改扩建导致成本大幅增长外,收费标准应保持稳定。
(五)制定调整部分殡葬基本服务收费。
1.遗体存放中的单间停放收费,由市场调节价调整为政府指导价,最高不超过13元/小时,一天最高不超过300元。
2.对部分整合项目优化服务内容的服务项目,重新制定政府最高限价。
(1)告别厅租用。按照套内建筑面积150平方米及以下不超过200元、150-400(含)平方米不超过1.4元/平方米、大于400平方米的不超过1.7元/平方米核定。
(2)守灵厅租用。按照套内建筑面积在150平方米及以下最高不超过12元/小时、150平方米以上不超过0.08元/小时.平方米核定。
(六)实行公墓墓(格)葬费“一价清”。公墓墓(格)葬费,包括墓穴等墓葬设施(含立体式骨灰安葬)墓地费用、落葬服务费用(含再次合葬的落葬费用)、墓碑墓体制作(含刻字、描漆、瓷像,不含墓志铭)以及相关材料等费用。实行“一价清”后,原另收费的墓碑制作费用全部纳入墓(格)葬服务成本中,公墓经营管理单位不得价外收取与公墓墓(格)葬相关的其他费用。《通知》实施前双方已签订墓葬服务协议的,按照协议签订时的收费政策执行。
1.乡镇公益性公墓墓葬费政府最高限价。单穴不超过2400元/墓,双穴不超过3600元/墓,三穴及以上由原市场调节价调整为政府指导价,收费标准在双穴基础上每增加一穴上浮不超过700元核定。
2.城市公益性公墓墓葬费政府最高限价。仍实行“一家一定”,《通知》实施前的政府指导价中未包含墓碑制作费用的,由各级发展改革部门会同民政部门,按照单穴不超过500元/墓、双穴不超过800元/墓、三穴及以上每增加一穴上浮不超过100元核定计入。
3.公益性公墓墓葬费具体收费标准。由殡葬服务单位根据墓穴类型、占地面积、石材材质、刻字大小和多少、描漆颜色、瓷像材质规格等确定,报同级发展改革部门、民政部门备案,尾数处理采用四舍五入法凑整到整百。
4.经营性公墓墓(格)葬费。收费标准实行市场调节价,由经营管理单位根据经营成本、社会承受能力、市场需求等合理确定,报属地民政部门审核后,报同级发展改革部门备案,并抄送同级市场监管部门。
(七)继续实施惠民殡葬收费政策。骨灰寄存、节地生态安葬、公益性公墓墓(格)葬中的骨灰堂格位、殡仪馆和墓园配建停车场免费。公益性公墓墓葬费对特困供养人员免费,对低保对象减半收费。特困供养人员、低保对象等困难群众惠民殡葬最高免费限额仍为1500元。其他惠民殡葬政策仍按《关于明确惠民殡葬相关事项的通知》(宿民发﹝2020﹞35号)有关规定执行。
(八)规范公墓维护管理收费。公墓管理费用于墓园和公墓日常维护和管理,收费标准仍按照最高30元/年·墓执行。双方合同约定一次性收取的,收费年限最长不超过20年。
(九)规范殡葬延伸服务收费。殡葬延伸服务收费标准实行市场调节价,由经营管理单位根据经营成本、社会承受能力、市场需求等合理确定,报属地民政部门审核后,抄报同级发展改革部门和市场监管部门。
(十)加强殡葬用品销售价格管理。殡仪馆、墓园销售的殡葬用品清单由市民政局公布(详见《通知》附件3)。殡仪馆、墓园要按规定在市公布的殡葬用品清单范围内,建立自己的殡葬用品销售清单,合理确定销售价格,殡葬用品销售遵循自愿原则,不得限制或变相限制使用自带商品。民政部门、市场监管部门将加强殡仪馆、墓园销售殡葬用品的价格管理,定期开展巡查、检查,坚决遏制高价销售行为。
(十一)规范殡葬服务收费行为。殡葬服务收费实行收费公示和明码标价制度。殡仪馆、墓园要按规定在经营场所显著位置公开殡葬基本服务项目清单、延伸服务项目清单、殡葬用品销售清单,主动公示服务内容、收费标准、计费单位、优惠减免政策、投诉举报电话等信息,清单之外一律不得收费。
(十二)明确部门监管职责分工。民政部门负责会同发展改革、市场监管等部门,建立殡仪馆、墓园、遗体接运车辆殡葬服务和收费定期督查检查制度,每季度至少开展一次行业检查,发现问题由相关职能部门依法依规处理。殡葬服务单位殡葬服务存在误导、捆绑或者强制服务及不正当价格行为的,由市场监管部门依法查处。
发展改革部门负责会同民政部门和市场监管部门,适时开展殡葬服务收费政策效应评估,根据评估情况适时调整收费政策。对评估过程中发现的殡葬服务单位违法违规行为,及时移送有关职能部门依法查处。
市场监管部门负责畅通殡葬服务收费举报投诉渠道,加强殡葬服务收费行为监督检查,依法查处殡葬服务单位违法违规价格行为。

关于明确市级城市公益性公墓服务收费的通知
宿发改收费发〔2024〕201号
宿迁追思园控股有限公司:
根据《江苏省殡葬管理条例》、《江苏省公墓管理办法》(江苏省人民政府令第171号)等有关规定,按照政府定价程序规则,经市政府同意,在成本调查审核基础上,遵循非营利原则,将市级城市公益性公墓服务收费明确如下:
一、收费项目
市级城市公益性公墓的收费项目包括公墓墓葬费、公墓管理费和公墓延伸服务收费。
二、收费标准
公墓墓葬费、公墓管理费实行政府指导价。公墓延伸服务收费实行市场调节价,由你公司根据成本费用和市场需求状况自主确定。
(一)公墓墓葬费。公墓墓葬费包含墓园土地、配建设施(包括骨灰堂、停车场)、期间费用、建墓、安葬、墓位石材、30字以内刻字等墓葬基本服务成本费用。双穴(占地0.8㎡)基准价19800元/墓,单穴(占地0.5㎡)和功德墓(占地0.65㎡)基准价为14000元/墓,上浮最高不超过20%,下浮不限。公墓具体收费标准由你公司在政府指导价范围内确定,尾数处理用四舍五入法凑整到整百。
公墓墓葬费政府指导价实行五年动态评估调整机制。
(二)公墓管理费。公墓管理费用于墓园和公墓日常维护和管理,收费标准仍按现行最高30元/年·墓执行。一次性收取的,收费时限最长不超过20年。
(三)收费减免。公墓墓葬费、管理费对特困供养人员免费,对民政部门认定的其他低收入户减半收取。墓园骨灰堂格位的使用和管理免费,配套停车场对参加丧事活动车辆免费。
三、收费管理
公墓具体收费项目和标准,由你公司报市民政局、市发展改革委备案。
你公司提供的公墓服务及收费,应当与丧事承办人签订书面合同,约定服务项目、服务内容、收费标准、墓(格)位使用期限、双方的权利义务等内容,按规定做好明码标价工作,使用税务票据实施收费,不得以任何形式误导、捆绑或者强制丧事承办人选择高价位公墓或延伸服务项目并收费,并主动接受市民政局和市市场监管局的日常监管。
宿迁市发展和改革委员会 宿迁市民政局
2024年7月23日
(此件公开发布)
(全文完)
(来源:宿迁市发改委网站)
(浏览:)
发布日期:2025-06-24
发布日期:2025-06-22
发布日期:2025-05-22
发布日期:2025-05-22
发布日期:2025-05-19
发布日期:2025-05-19
发布日期:2025-05-15
发布日期:2025-05-15
发布日期:2025-05-14
注:本网站部分资料来源于网络,版权归原作者所有,如有相关诉求,请联系 400-0000-391
祭祀网版权所有 网站地图 网站备案号:陕ICP备2021010630号-2