注:本文价格信息整理自公开资料,仅供参考,实际价格以陵园公示为准。

河北省民政厅关于印发《河北省经营性公墓年检办法(试行)》的通知
冀民规〔2025〕1 号
河北省经营性公墓年检办法(试行)
第一章 总则
第一条 为加强公墓监督管理,保障群众权益,规范全省经营性公墓年检工作,根据《殡葬管理条例》《河北省殡葬管理办法》等有关法规规章,结合实际,制定本办法。
第二条 经营性公墓年检是指民政部门根据属地管理原则,依法按年度对所辖行政区域内经营性公墓的审批、建设、经营、服务、管理等情况进行行政检查和监督管理的制度。
第三条 本办法适用于河北省行政区域内依法登记为法人并经公墓审批部门审批的经营性公墓。
第二章 组织实施
第四条 省民政厅负责监督、指导全省范围内经营性公墓的年检工作。
第五条 市级民政部门应加强对本行政区域内经营性公墓的管理,建立健全经营性公墓年检制度,会同有关部门开展经营性公墓的年检工作。对年检发现的问题,依据涉殡葬管理有关部门职责和省民政厅等7部门《违规建设经营安葬设施问题处置工作指引(试行)》(冀民〔2025〕4号)等文件要求,移交各相关部门进行处置。
第三章 年检内容
第六条 经营性公墓年检的主要内容包括审批手续、园区建设、内部管理、诚信经营、优质服务、信息化应用等六个方面。
第七条 审批手续方面主要检查:是否依法办理公墓建设审批手续;是否办理工商营业执照或事业单位法人登记;是否符合国土空间规划;是否依法取得国有土地(林地)使用手续,权属清楚,界限明确;有无擅自变更行政许可内容等。
第八条 园区建设方面主要检查:是否严格按批复文件要求建设墓区;园区建设是否与总体规划平面图相符;有无超出批准用地范围建设墓穴;有无修建超标准墓穴;是否按要求建设节地生态安葬墓区;墓区配套设施是否建设齐全;墓区环境是否干净、整洁、庄重等。
第九条 内部管理方面主要检查:是否建立完善的规章制度;机构设置及人员配置是否齐全合理;是否定期组织业务培训;是否按国家有关财务管理规定建立账目;安全管理责任是否压实到位;是否经常性开展安全隐患排查;是否规范管理骨灰安葬档案;有无群众有效投诉或媒体负面舆情;有无发生安全责任事故等。
第十条 诚信经营方面主要检查:是否按规定在明显位置对证照和经营许可等内容进行公示;是否按规定在醒目位置设置价格公示栏,全面公示公墓所有服务项目、收费标准、服务内容、服务标准、收费依据和墓(格)位价格、销售用品价格、计价单位等要素;是否抵制使用高档石材、贵重金属等材料;是否存在虚假宣传;是否参考省厅统一格式的经营性公墓墓位租用合同(示范文本)制发合同;是否使用省厅统一印制的骨灰安放证书;是否凭死亡证明或火化证明销售墓位;有无违规预售墓(格)位;是否开具正规发票;有无限制丧属自带合法丧葬用品;有无出售污染环境的祭祀用品等。
第十一条 优质服务方面主要检查:是否按照公墓管理有关规定和行业标准,制定服务流程和服务规范;是否主动公开服务投诉和监督电话;是否积极开展惠民殡葬和节地生态安葬政策宣传;工作人员是否熟知殡葬服务管理有关法规政策和业务知识;工作人员是否着装整洁、举止得体、细致周到等。
第十二条 信息化应用方面主要检查:是否使用河北省殡葬管理系统办理业务;是否完成本机构基本信息录入;是否完成本机构历史数据补录;是否能够实时上传本机构业务数据(包括各类墓型成本测算、全部墓位或格位销售数据等)等。
第四章 年检程序
第十三条 经营性公墓的年检工作按照下达年检通知、公墓自查、县级初查、市级检查、省级备案等程序进行。
第十四条 市级民政部门应于每年第一季度下达对上年度经营性公墓建设、经营、管理等情况进行年度检查的通知,当年建成投用的经营性公墓,自下一年起参加年检。
第十五条 经营性公墓按照年检通知要求,完成自查并形成自查报告,填写《经营性公墓年度检查申报表》,并提交下列材料报送属地县级民政部门。
(一)经营性公墓自查报告;
(二)经营性公墓年度检查申报表;
(三)经营性公墓许可证副本复印件;
(四)营业执照或事业单位法人证书副本复印件;
(五)土地使用批准手续(土地证或不动产登记证)复印件;
(六)年度财务报告或审计报告复印件(由专业会计事务所或审计事务所出具);
(七)成本核算情况报告;
(八)已脱钩的经营性公墓提供本级政府关于公墓脱钩的批复材料复印件。未脱钩但不是由殡葬管理机构实际运营的提供殡葬管理机构与运营单位的合作协议复印件,不能提供的由同级民政部门出具情况说明;
(九)宣传殡葬改革、推行移风易俗等资料;
(十)其他需要提供的材料。
第十六条 属地县级民政部门会同相关部门结合日常监管情况,对经营性公墓报送的材料进行初审,发现报送不齐或有疑义的,及时要求经营性公墓予以补充或作出说明,必要时可以进行调查核实。
县级民政部门应当在15日内完成初审,出具初审意见,连同经营性公墓报送的材料,一并报市级民政部门。
第十七条 市级民政部门收到县级民政部门报送的材料和初审意见后,对照评分标准进行审查打分,形成年检结论。审查过程中,根据工作需要,可以组织相关职能部门人员、殡葬领域专家、公墓单位代表等人员,对经营性公墓进行实地查验,开展联合会审。
第十八条 省、市民政部门直属经营性公墓自查材料直接报属地市级民政部门,由市级民政部门出具审核意见。
第十九条 市级民政部门应于每年6月底前完成对经营性公墓的年检,并在民政部门门户网站、政务APP、微信公众号等公开渠道对年检情况进行公告,同时报省民政厅备案。
第二十条 市级民政部门应建立完善的经营性公墓年检档案,并妥善保管。
第五章 年检结论
第二十一条 经营性公墓年检结论采取量化考评的方式确定,标准分值为100分。
第二十二条 经营性公墓年度检查结论分为“合格”、“基本合格”与“不合格”三个等次。
(一)对照《经营性公墓年度检查评分表》,经过综合评定,得分为80分及以上且无“不合格”规定情形的,确定为“合格”等次。
(二)对照《经营性公墓年度检查评分表》,经过综合评定,得分为60-79分且无“不合格”规定情形的,确定为“基本合格”等次。
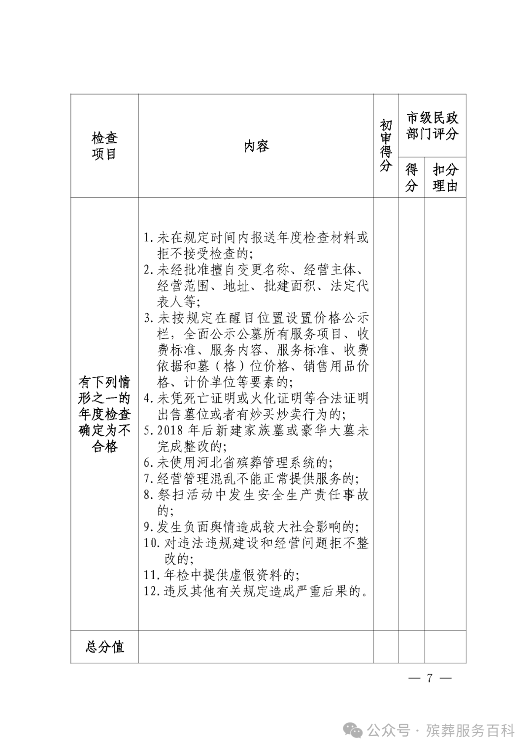
(三)对照《经营性公墓年度检查评分表》,经过综合评定,得分为59分及以下或有下列情形之一的,确定为“不合格”等次:
1.未在规定时间内报送年度检查材料或拒不接受检查的;
2.未经批准擅自变更名称、经营主体、经营范围、地址、批建面积、法定代表人等;
3.未按规定在醒目位置设置价格公示栏,全面公示公墓所有服务项目、收费标准、服务内容、服务标准、收费依据和墓(格)位价格、销售用品价格、计价单位等要素;
4.未凭火化证明等合法证明出售墓位或者有炒买炒卖行为的;
5.2018年后新建家族墓或豪华大墓未完成整改的;
6.未使用河北省殡葬管理系统的;
7.经营管理混乱不能正常提供服务的;
8.祭扫活动中发生安全生产责任事故的;
9.发生负面舆情造成较大社会影响的;
10.对违法违规建设和经营问题拒不整改的;
11.年检中提供虚假资料的;
12.违反其他有关规定造成严重后果的。
第六章 公示复查
第二十三条 市级民政部门在确定年检结果后,应当将年检结果通报经营性公墓经营单位,并在一定范围内予以公示。公示期不少于5个工作日。
第二十四条 经营性公墓经营单位对年检结论有异议的,可在公示期内书面申请复查。市级民政部门应当自收到申请之日起10个工作日内进行复查,并及时将复查结果告知申请人。
第七章 年检结果运用
第二十五条 年度检查结论为“合格”“基本合格”的,由市级民政部门在经营性公墓证书正副本加盖年检合格专用章。
第二十六条 经营性公墓年检确认为“合格”但有扣分事项和确认为“基本合格”的,由市级民政部门提出整改建议,明确整改要求,限期进行整改,逐项销号,并存档备查。
第二十七条 年度检查结论为“不合格”的,由市级民政部门暂缓签章,责令停止违法行为并限期整改;涉及其他行政管理部门管理处罚权限的,书面告知相关部门,由相关部门依法处理或联合处理。
第二十八条 经营性公墓整改到位后,向市级民政部门申请复检。通过整改验收的,确定为“基本合格”或“合格”等次,并将结果向省民政厅备案。对拒不整改或复评结果仍不符合年检要求的,由民政部门联合相关部门依法处理,将违规失信情况通过“信用河北”等渠道依法依规向社会公开。涉嫌违法犯罪的,移交有关部门依法处理。
第二十九条 经营性公墓许可证件到期后,凭市级民政部门出具的上年度年检合格材料和其他相关材料到公墓审批部门换领新的经营性公墓许可证件。
第八章 监督检查
第三十条 各级民政部门要严格依照殡葬管理有关法律法规政策,实事求是、客观公正、认真负责做好经营性公墓年检工作。
第三十一条 各经营性公墓应如实报送相关材料,积极配合民政部门开展年检工作。
第三十二条 各部门相关人员在年检工作中,应当依法行政,不得滥用职权、徇私舞弊。
第三十三条 省民政厅将通过公开征集线索、实地督导、群众满意度调查、“双随机、一公开”检查等多种方式,加强对年检工作的督导。
第九章 附则
第三十四条 《河北省民政厅办公室关于做好经营性公墓年度检查工作的通知》(冀民办〔2023〕25号)等政策文件中,有关经营性公墓年检的规定与本办法不一致的,以本办法为准。
第三十五条 各市级民政部门可结合本地实际,制定或细化年检实施办法或细则。
第三十六条 各县级民政部门要加强对本行政区域内公益性公墓的检查和监督管理,可参照开展公益性公墓年检工作。
第三十七条 本办法自印发之日起施行,有效期2年。
第三十八条 本办法由省民政厅负责解释。
附件1.经营性公墓年度检查申报表
2.经营性公墓年度检查评分表













(全文完)
(来源:河北省民政厅网站)
(浏览:)
发布日期:2025-05-22
发布日期:2025-05-21
发布日期:2025-05-19
发布日期:2025-05-15
发布日期:2025-05-15
发布日期:2025-05-08
发布日期:2025-04-22
发布日期:2025-04-02
发布日期:2025-03-20
注:本网站部分资料来源于网络,版权归原作者所有,如有相关诉求,请联系 400-0000-391
祭祀网版权所有 网站地图 网站备案号:陕ICP备2021010630号-2